企業社會責任
取之於社會,用之於社會
環安衛及能源
本公司對員工的工作場所安全與衛生十分的重視,我們致力於打造一個健康、安全的工作環境,消弭工作場所中任何一個不安全的危險因子,提供一個安全衛生及健康的工作環境。

環安能政策
本公司除符合環境、職業安全衛生及能源相關規定外,並承諾降低因製程、設施及活動對員工及利害相關者而導致之風險為目標,全力推行符合ISO14001、ISO45001、OHSAS18001及ISO50001標準的環境安全衛生及能源系統,以達成創造經濟、環境保護、安全衛生及能源相輔相成之成果。
| 證 書 | 認證日期 | 有效期限 |
| ISO 22301:2019 | 2017-02 | 2022-02-16~2025-02-15 |
| ISO 45001:2018 | 2021-02 | 2024-02-03~2027-02-03 |
| ISO 14001:2015 | 2021-09 | 2024-10-21~2027-10-10 |
| ISO 14064-1:2018 | 2024-05 | 2024-05-09 核發 |
| ISO 50001:2018 | 2025-01 | 2025-01-21~2028-01-21 |

推動廢水回收再利用
本公司秉持著資源是大家的理念,對於每一滴可再利用的廢水,經過處理再利用,每年約可減少 2 萬噸以上廢水排放!
蒸氣能源再利用
本公司對於使用後的蒸氣能源經過收集後回收再利用到廠內需求處,使得能源可以達到最高限度地再利用並減少CO2的排放!並持續針對各項節能專案及改善,期許為地球多盡一份心力!
廢棄物減量
針對公司內因製程所產生的廢棄物克盡分類的義務,對於可再利用廢棄物皆委託合法再利用廠商加以回收處理,以達到廢棄物源頭減量!
過去兩年溫室氣體排放量、用水量、廢棄物總重量與管理政策
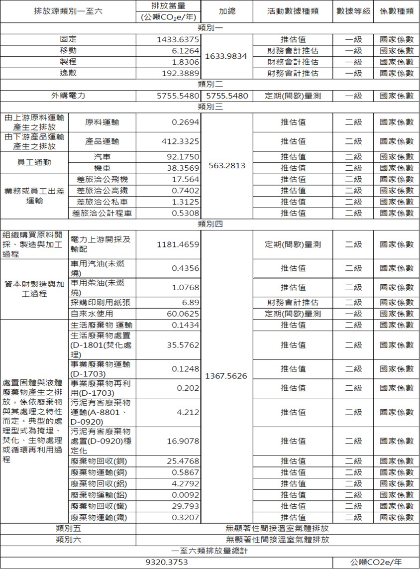
過去一年範疇三排放量(2024)
本公司依ISO14064-1分類並揭露範疇三類別項目如下,統計資料係以本公司所有廠區、辦公室及宿舍為統計邊界,不包含國外子公司。
